一、回顾
1、第一章的时候,我们了解到,无刷电机就是在有刷电机的基础上,通过变换参考对象转变过来的。但是变换之后,我们需要增加两个部分,“位置传感器”和“线圈控制器”。
2、第二章的时候,我们了解到位置传感器,是通过三个hall元件感应磁钢的电磁,从而获得转子的位置。
3、所以这一章就了解一下,晶体管具体是怎么样控制线圈的。当然晶体管有很多钟,本章只用常见的mos管作为解说对象。
二、mos管简单了解
1、关于mos管,博主还是推荐看专业的讲解。
https://zhuanlan.zhihu.com/p/526321267
2、这里博主只针对接下来的理解,简单的介绍一下,甚至会比较极端和片面。mos管在电机控制中是作为开关使用的。
mos管有三个极,分别是栅极,源极,漏极。
mos管按照沟道分类分为Pmos和Nmos两种类型。
Nmos,当栅极电压高于源极电压一定程度时,mos导通,漏极电流可以经过mos流向源极。
Pmos,当栅极电压低于源极电压一定程度,mos导通,源极电流可以经过mos流向漏极。
一定懵了吧?对照原理图分析一下就明白了。

3、用一个不太恰当的比喻,类似与大坝,高压侧是蓄洪的一侧,低压侧是泄洪的一侧,而栅极就是闸口。
Nmos就是闸口在大坝的底部,闸口高于泄洪测水位就能泄洪(其实也不太合理(^_^))。Pmos就是闸口在大坝的顶部,闸口低于蓄洪侧水位就能泄洪。
当然,这些对后面的理解并没有多大影响,简单理解为开关即可。
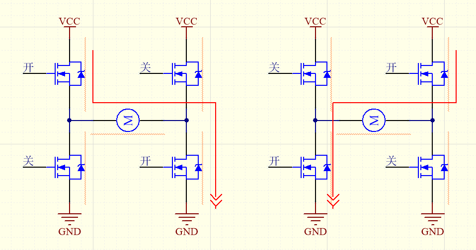
三、H桥电路
1、当我们简单了解了mos的工作原理以后,接下来再看一个常规的电路。

直观来看,这个电路想一个“H”的形状,所以也叫H桥。
2、它的作用是干什么呢?它是控制有刷电机正反转的。

如图,左侧,分别开通左上和右下的mos,关闭右上和左下的mos,此时电机的电流是从左至右流向。
右侧,分别开通右上和左下的mos,关闭左上和右下的mos,此时电机的电流是从右至左流向。
有刷电机电流流向相反,旋转也反向。所以通过这种方式,即可控制有刷电机旋转方向。
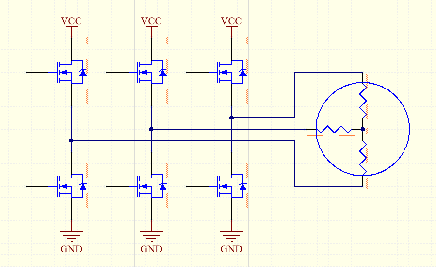
四、三相电机驱动电路
1、当我们给h桥电路再增加一路会是什么样子呢?

那就变成了上图的样子,电机比较丑,还请忍耐一下^_^。
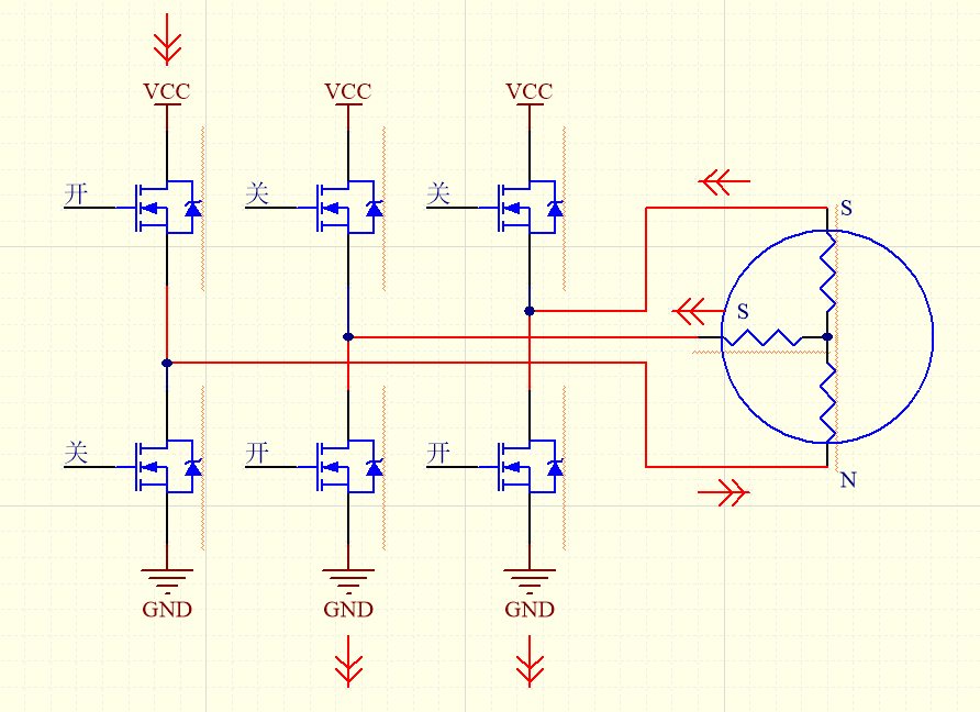
2、聪明的你已经发现了把!可以通过给每一项不同的信号,实现有刷电机一样的控制效果。口说无凭,有图为证。

电流从左侧一相流入,沿红色线流经电机,再分别从右侧两相流出。假设流入线圈的电磁场为N极,则流出线圈的电磁场为S极。是否和有刷电机一样?
当然还有更过的导通方式。

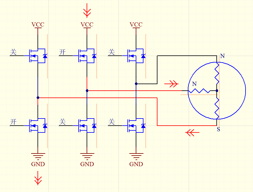
3、加入我们把某一相关闭,会是什么效果呢。

此时,最右侧一相完全关断,那么只有其中两相线圈产生了电磁场,空出一相则受到了电机旋转的影响,产生了感应电动势。
不知你是否还记得上一章所讲,用感应电动势检测转子位置的方式。
五、引申
1、以上的讲解,mos都只有开和关的状态,所以电机线圈的电压都是固定的。
2、如果你理解方波是什么,知道PWM和占空比。那么是否可以通过占空比,调节线圈的电磁强度?那当然可以了,bldc就是用这种方式调节转速的呢。
3、但是即使可以用占空比调节电磁强度,但是调制出的电磁矢量都只有六个方向。那么有没有办法可以调制出任意角度,任意大小的电磁矢量呢?